国家标准《生物样本 细胞运输通用要求》正式发布
2025-09-24
近日,山东省齐鲁细胞治疗工程技术有限公司(以下简称"齐鲁细胞")谭毅博士、杨双双博士团队与中国海洋大学海洋生命学院刘雅教授团队合作,在材料化工领域国际顶级期刊《Small》(影响因子13.3)上发表了题为《Instantaneous Self-Healing Chitosan Hydrogels with Enhanced Drug Leakage Resistance for Infected Stretchable Wounds Healing》的研究论文。该研究成功开发出一种新型外泌体壳聚糖水凝胶,为感染性可拉伸伤口的治疗带来了革命性的突破。

一、新型壳聚糖水凝胶,为感染性伤口修复带来新希望
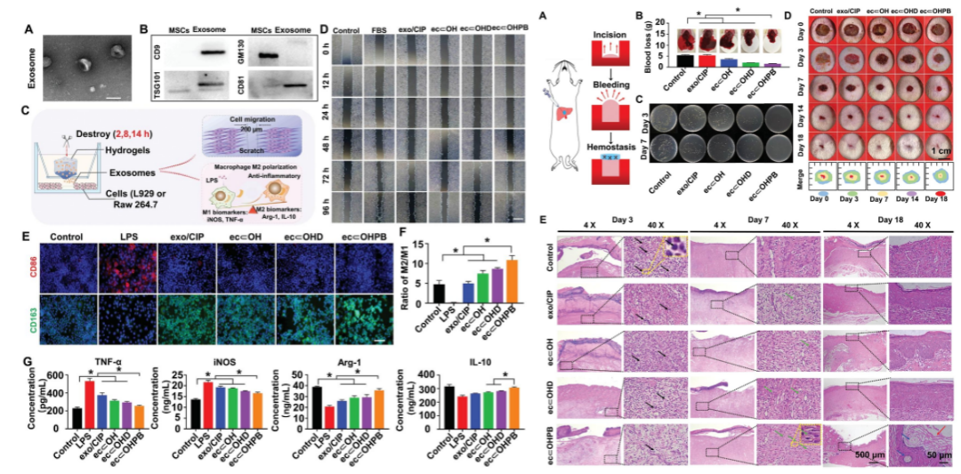
可拉伸伤口的治疗一直面临诸多挑战,肢体运动容易导致二次损伤、延长愈合时间并增加感染风险。自愈水凝胶在可拉伸伤口管理方面具有显著优势,而壳聚糖因其良好的生物相容性和可降解性,常用于水凝胶制备,在生物医学领域前景广阔。然而,传统的壳聚糖水凝胶存在自愈效率低、机械强度差的问题,容易导致活性物质渗漏和细菌感染,现有的改进策略仍有待完善,市售产品无法满足临床需求。刘雅教授团队成功开发出兼具瞬时自愈、高机械强度和抗药物渗漏特性的新型壳聚糖水凝胶,对提高可拉伸伤口的治疗效果具有重要意义。 图 1:新型外泌体壳聚糖水凝胶表征 二、外泌体技术,伤口修复的新希望 外泌体作为一种天然的细胞间通讯载体,具有调节细胞行为、促进组织再生的强大功能。此项研究中,研究团队成功将外泌体与壳聚糖水凝胶结合,开发出具有瞬时自愈、高机械强度和抗药物渗漏特性的新型水凝胶。 实验结果表明,负载外泌体的水凝胶能够显著促进细胞迁移,调节巨噬细胞极化,抑制炎症反应,为伤口愈合营造了有利的免疫微环境。在动物实验中,负载外泌体的水凝胶展现出卓越的伤口愈合效果。大鼠感染性可拉伸伤口模型实验显示,使用该水凝胶的伤口闭合率显著提高,细胞增殖、胶原沉积和血管生成等关键愈合指标均得到显著改善。这一成果不仅验证了外泌体在伤口修复中的重要作用,也为感染性伤口的临床治疗提供了新的解决方案。 图 2:外泌体壳聚糖水凝胶在体内、外促进可拉伸伤口愈合的性能。 三、齐鲁细胞,引领外泌体技术的创新与应用 齐鲁细胞始终致力于外泌体技术的研发与应用。公司拥有完善的细胞培养、外泌体纯化、鉴定和工程化技术体系,能够确保外泌体的高纯度和生物活性。 此次与中国海洋大学的合作,进一步展示了齐鲁细胞在外泌体领域的地位。未来,齐鲁细胞将继续深耕外泌体技术,推动其在伤口修复、组织再生、免疫调节等领域的广泛应用。公司将以此次研究成果为契机,加速外泌体水凝胶技术的产业化进程,为更多有需求的患者带来福音。


免责说明:本文信息来源于网络,原文作者见标题下方作者栏显示,本文仅作知识交流与分享及科普目的,不涉及商业宣传,深创所发布的信息不能替代医生或药剂师的专业建议。如有版权等疑问,请随时联系我进行删除。